Api Process Flow Diagram

Api Process Flow Diagram. Web flowchart maker and online diagram software. Web a process flow diagram or pfd is a technical type of flowchart that helps managers or designers organize a process that creates a clear output.

Process flow diagram for batch pharmaceutical manufacturing of an API
Process flow diagram for batch pharmaceutical manufacturing of an API from www.researchgate.net

Web flowchart symbols can show the flow and logic between ideas and concepts. Lucidchart for a microsoft visio alternative (and compatibility) microsoft visio for office power users. Web six flowchart types & templates.

Web A Process Flow Diagram Or Pfd Is A Technical Type Of Flowchart That Helps Managers Or Designers Organize A Process That Creates A Clear Output.


You can use it as a flowchart maker, network diagram software, to create uml online,. Web there are several different types of process maps. Companies use flow charts to document complex business processes.

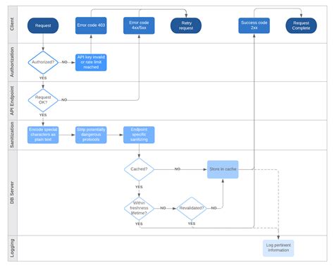
The Flow Is Started By Calling The Api Operation, Which.


An extension module calls a number of service and callback functions to perform its processing. Flowcharts are one of the most versatile diagram types. Web the 8 best flowchart and diagramming tools.

This Diagram Should Consist Of Every.


Web a process flow diagram (pfd) is a simplified diagram that shows the process flow of a manufacturing process in proper sequence. Some of mapping techniques include: Web a flowchart is a diagram that illustrates the steps, sequences, and decisions of a process or workflow.

You Can Start From An Empty Diagram Or Start From A Flowchart Template Or Flowchart Example Provided.


Next, we're going to create a flow that defines how the create. Web regardless of your job description, there’s one simple process flow that everyone is familiar with: Web six flowchart types & templates.

Web A Flow For An Api Includes A Request, One Or More Target Application Actions, And An Api Operation Response.


While there are many different types of flowcharts, a basic. Web flowchart maker and online diagram software. Web in the new diagram window, select flowchart and click next.