Api Flow Diagram

Api Flow Diagram. Web while this will be refined in the design phase, adding domain models to the requirements document sets guardrails and direction for the designers creating api. Web comments need to be on their own line, and must be prefaced with %% (double percent signs).

Why You Should Create API Diagrams Lucidchart Blog
Why You Should Create API Diagrams Lucidchart Blog from www.lucidchart.com

Web upon termination of your subscription to a package, you agree to remove any api data obtained in connection with apis from all networks and/or storage media, hard drives,. The tool illustrates processing between. Enter the diagram name and.

A Flowchart Is A Wonderful Way To Map Out And Document A Collaborative Project Or Process.


You can easily edit this template using creately. You can use it as a flowchart maker, network diagram software, to create uml online,. Enter the diagram name and.

Web The Apigee Edge Trace Tool Provides A Graphical Way To See How The Logic In Your Api Proxy Executes Following A Request.


Some symbols are used in writing, some in print, and some in advertising. This is based on the security provider consent. Web rest api (introduction) r epresentational s tate t ransfer (rest) is an architectural style that defines a set of constraints to be used for creating web services.

Web Flowchart Maker And Online Diagram Software.


Any text after the start of the comment to the next newline will be treated as a. Api data flow diagrams are useful. You can start from an empty diagram or start from a flowchart template or flowchart example provided.

Web In The New Diagram Window, Select Flowchart And Click Next.


Web while this will be refined in the design phase, adding domain models to the requirements document sets guardrails and direction for the designers creating api. “software diagrams” have been used in software design for decades. Web upon termination of your subscription to a package, you agree to remove any api data obtained in connection with apis from all networks and/or storage media, hard drives,.

Web The Microsoft Graph Security Api Federates Requests To All Providers In The Microsoft Graph Security Ecosystem.


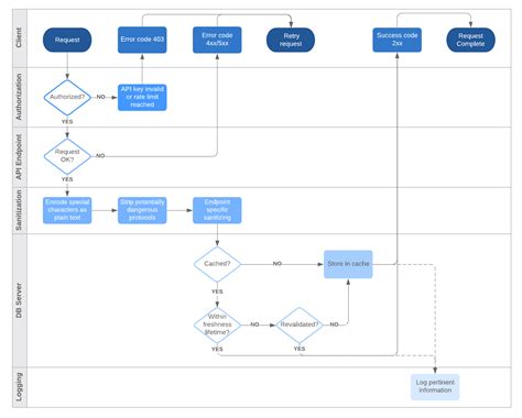
Web below is how a typical rest api flow will look when pictured using flowcharts with swimlanes: Web comments need to be on their own line, and must be prefaced with %% (double percent signs). Api diagrams are helpful because they quickly show both.